模板中心
妙办画板共10大分类,流程图、模型图、思维导图模板免费在线编辑
解决方案
会员
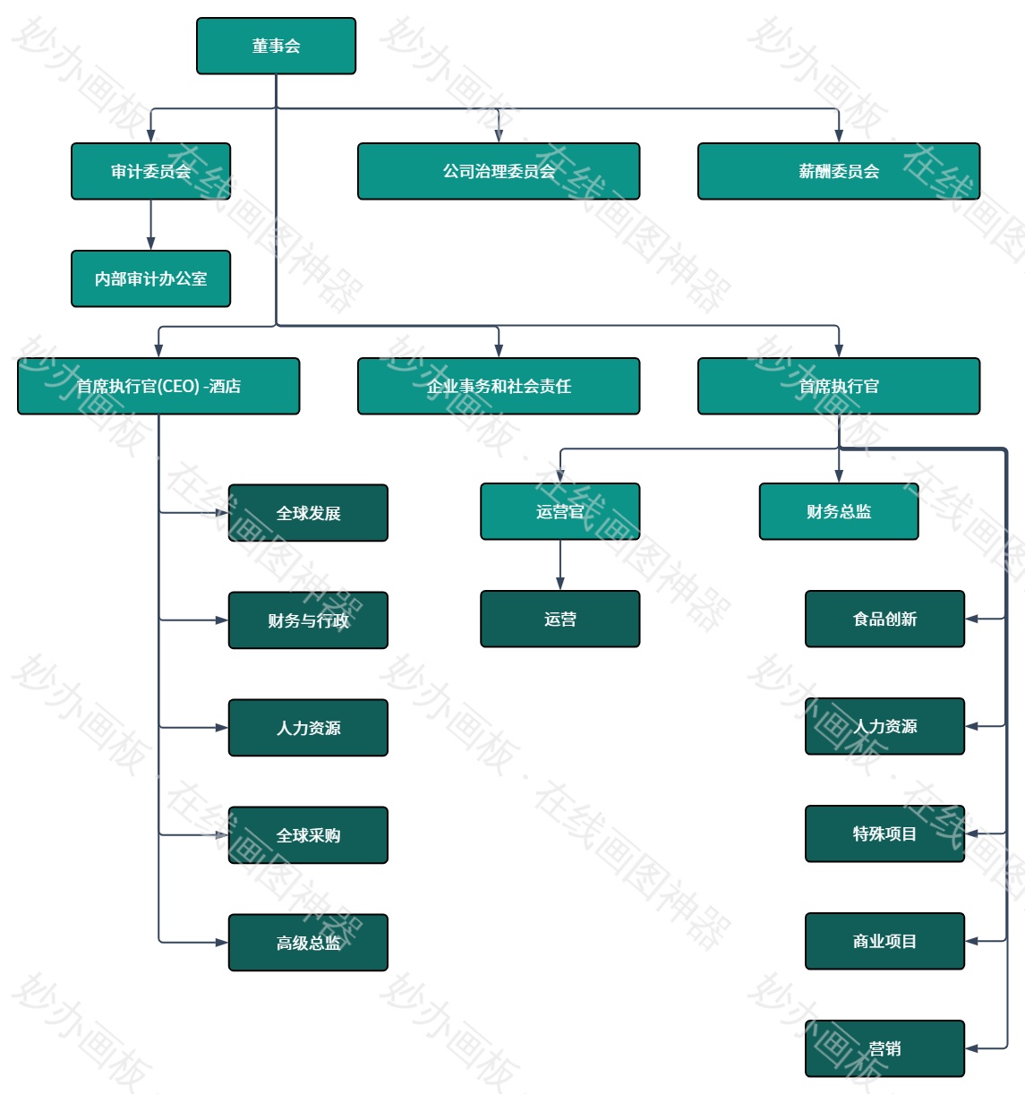
酒店度假村组织结构图
酒店度假村组织结构图简约清晰完整
流程图
组织架构图
模型图
思维导图
图表
图形
分析画布
示意图
UML图
路线图
时间轴
E-R图
鱼骨图
关系图
概念图
韦恩图
甘特图
基础教育
高校与高等教育
毕业/考证
知识科普
项目管理
IT/软件
教育工作
互联网
公司经营
物流
人事/行政
生活攻略
工作计划
财务
市场分析
政府
电子商务
数据分析
新能源
金融
医疗
PPT
组织 结构图 简约 完整 清晰组织 结构图 简约 完整 清晰酒店 蓝色 组织 结构图酒店 管理 系统 组织 结构图酒店 前台 组织 结构图 简约 完整酒店人员管理 酒店管理 人员梳理组织 结构图 简约 完整 清晰酒店 内部 组织结构图 项目管理项目管理 酒店 简约 组织结构图酒店 管理 系统 组织 结构 项目管理 简约 清晰 完整
使用此模版
全屏
0%
相关搜索
推荐分类