模板中心
妙办画板共10大分类,流程图、模型图、思维导图模板免费在线编辑
解决方案
会员
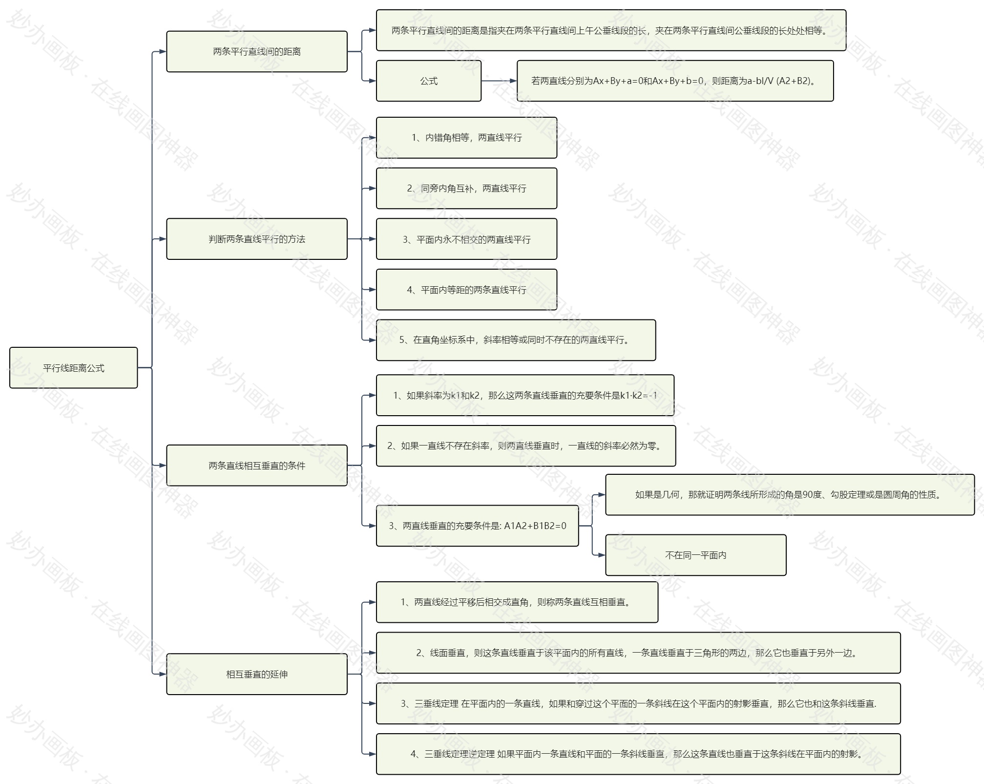
平行线
平行线距离公式
流程图
组织架构图
模型图
思维导图
图表
图形
分析画布
示意图
UML图
路线图
时间轴
E-R图
鱼骨图
关系图
概念图
韦恩图
甘特图
基础教育
高校与高等教育
毕业/考证
知识科普
项目管理
IT/软件
教育工作
互联网
公司经营
物流
人事/行政
生活攻略
工作计划
财务
市场分析
政府
电子商务
数据分析
新能源
金融
医疗
PPT
距离 算法 简约 流程图年终  总结  万能  公式  紫色  简约   业绩  工作   成果  经验   商品 讲解 万能公式 FABE法则距离  算法  计算  函数  简约  蓝色注册会计师  财务 成本 管理 公式大全第一章 1.5平方差公式 教学设计数学 流程图 等差数列前n项和公式正方形 对角线 公式和 性质泡茶 比例减脂 饮食 搭配公式
使用此模版
全屏
0%
相关搜索
推荐分类