模板中心
妙办画板共10大分类,流程图、模型图、思维导图模板免费在线编辑
解决方案
会员
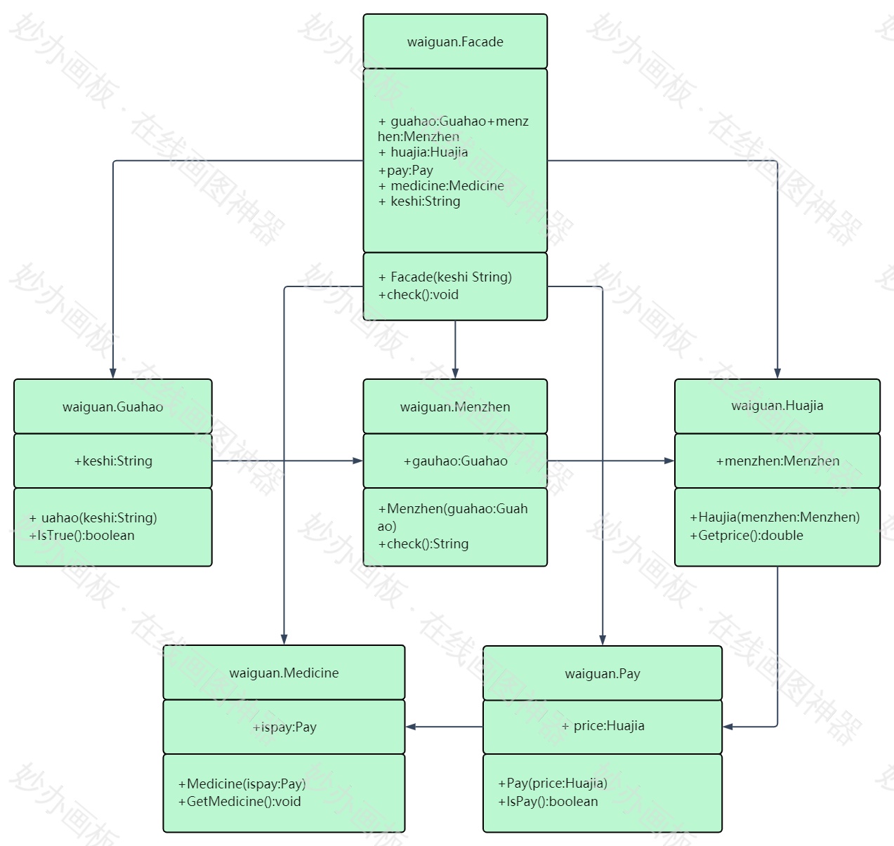
外观
外观模式UML类图
流程图
组织架构图
模型图
思维导图
图表
图形
分析画布
示意图
UML图
路线图
时间轴
E-R图
鱼骨图
关系图
概念图
韦恩图
甘特图
基础教育
高校与高等教育
毕业/考证
知识科普
项目管理
IT/软件
教育工作
互联网
公司经营
物流
人事/行政
生活攻略
工作计划
财务
市场分析
政府
电子商务
数据分析
新能源
金融
医疗
PPT
系统类型uml类图 视角 控制器 网络云UML类图 简约 清晰 完整APP 用户 流程 UML类图 简约 简约风 黑白 适配器模式 UML图UML 类图 属性 操作UML 类图 程序UML 类图 程序学生 管理 系统 UML 类图UML类图 示意 模板
使用此模版
全屏
0%
相关搜索
推荐分类